协筑上适合处理的流程类型有哪些?看本帖吧~
小编平常在前期指导用户应用协筑流程模块时,碰到最多的一类用户问题就是咨询关于别的项目上是利用协筑来处理哪些类型的流程,对于效率的提升最为明显,实用性最强,哪些类型的流程最适合前期平台推广时试用,最不容易遇到阻力,贴心如小编,就结合我们收集的项目上用得好的流程,针对协筑上更适合处理哪些流程专门开个攻略贴~
首先,小编解答下关于哪些类型最适合平台推广前期试用?
协筑虽然可灵活定制流程模板,但是我们也建议前期设置流程模板以简单易用为主,流程阶段控制在3个阶段以内。
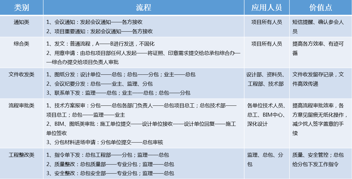
前期建议任务流程:以高频,流程简单,涉及的人员范围广的办公类流程为主,更容易让平台上各方人员都了解协筑作为跨方流程OA的价值,适合的流程有:图纸分发、会议纪要分发、方案审批、变更管理、项目周报/月报、项目用章审批(综合管廊类)、项目通知等。
在项目各方领导达成应用共识后,协筑能处理的流程就基本上涵盖了项目多数的流程。全范围应用起来的项目,一个月内处理的流程就有几百条,比如下面这个中建刚构-华大基因EPC项目,4月份通过协筑处理的流程就有接近500条
协筑上进行流程审批,相比传统的纸质签审,在效率的提升方面也是非常显著,即便是有些需要线下补签的流程,也可以线上先签审好,然后再线下集中补签,不影响工期进度。下面这张图片是我们在跟多个项目进行联合测算后,总结的几个典型应用场景上,协筑相比较传统的签审方式在效率方面的差别。
最后一个问题呢,也是很多用户很关注的,就是有流程模块可以复用,快速上手么。答案是肯定的,协筑上已经内置了100多钟常用的流程模板供,管理员可将适合本项目的流程模版进行导入,在原有流程模板的基础上进行修改。
各位在使用过程中,有不清楚的地方,或者有新的需求都欢迎加入QQX317596241,随时与我们在线交流~
协筑,始终致力打造一个面向工程项目参建各方,简单易用的协同平台!
1、访问xz.zhenbook.com 注册账号即可享有20G永久免费项目空间
2、在线申请试用(30天全功能免费试用)
想知道更多协筑的最新动态,请扫描关注协筑的官方微信,也可扫描下方QQX二维码在线与我们产品人员实时沟通哦!





